露营经济还能“红”多久?这里有100个典型案例告诉你!
露营是一种微度假的旅行活动,也是跨界融合的消费新业态。
相较于发达国家,我国露营旅游产业发展起步较晚。从2013年国家层面正式提出露营旅游概念,到2016年首个《休闲露营地建设与服务规范》国标出台;从2020年开始逐渐崭露头角,再到如今持续升温和规模扩容,仅仅10年就完成了政策引导、建设规范和市场培育等三个重要发展阶段。
可查数据显示,截至目前,全国露营地服务相关企业已突破10万家。其中,2020年注册量达1.07万家,2021年这一数字飙升至2.3万家。着行业的快速发展与壮大,2022年注册量更是高达3.54万家。仅2023年一季度,又有1.31万家露营相关企业注册诞生。据预计,到2023年底,这一数字将进一步增长至约15万家左右。

根据劲旅咨询发布的《2022中国文旅露营产业融合发展研究报告》,预计今年,中国露营市场总规模预计可达1781.4亿元,约为2019年的9倍。其中,露营营地市场规模将达到417.0亿元。另据艾媒咨询预估,2025年中国露营经济核心市场规模将上升至2483.2亿元,带动市场规模将攀升至14402.8亿元,并呈总体稳定的发展态势。

近日,文化产业评论(ID:whcypl)对国内近百个露营营地的典型案例进行了系统梳理,并就不同类型的露营地打开方式、商业模式和运营特点进行了详细分析,旨在为各地文旅部门及业内决策者提供参考和借鉴。
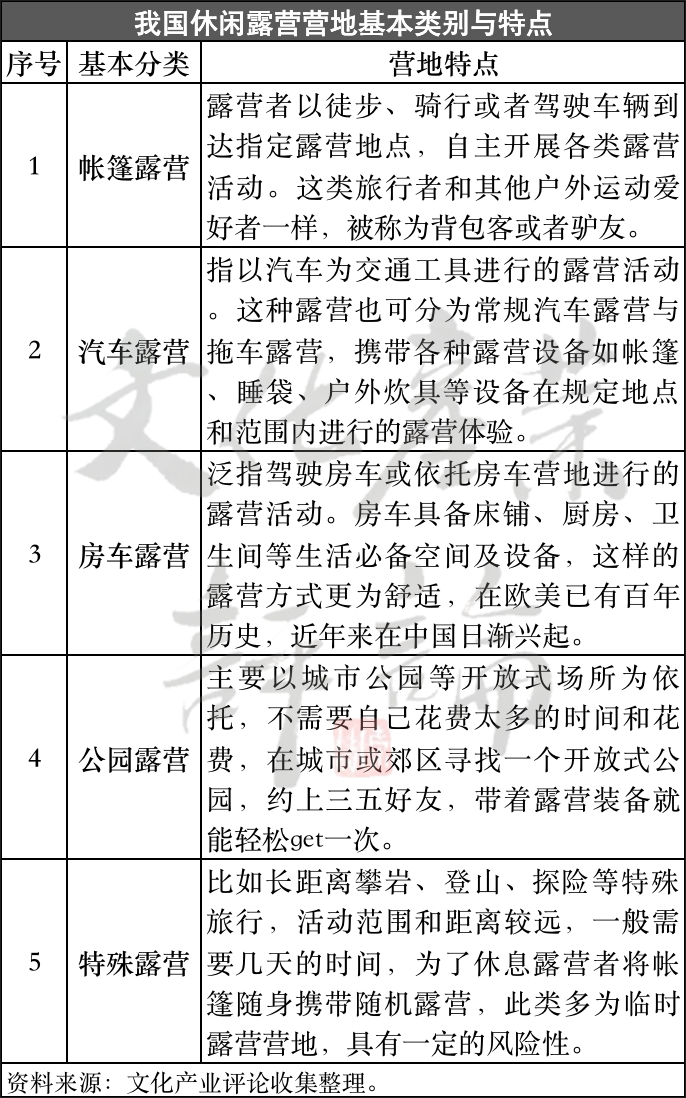
国内露营营地基本类别与特点
露营营地与传统自发性“野营”活动截然不同,它具备了严格的行业规范化要求。根据2022年文旅部等十四部门印发《关于推动露营旅游休闲健康有序发展的指导意见》,露营旅游休闲是指在户外使用自备或租赁设备以休闲游憩、运动娱乐、自然教育等为主要目的,在有明确范围和相应设施的营地场所(露营营地)驻留的活动。
根据2016年出台的《休闲露营地建设与服务规范》及近年来的建设实践,可以将休闲露营地分为五个主要类型:帐篷露营地、汽车露营地、房车露营地、公园露营地和特殊露营地。这些类型既根据不同的交通工具进行划分,又根据依托载体和旅行活动的不同而有所区别(详见下表)。

一是按可进入性划分:又可分为汽车(自驾车)露营地、房车(旅居车)露营地、骑行露营地、徒步式露营地、船入式露营地、飞入式露营地等。以自驾车旅居车营地为例,自2021年中国旅游车船协会开展全国自驾车旅居车营地等级认定工作以来,三批次共认定20家5C级自驾车旅居车营地、37家4C级自驾车旅居车营地。

二是按地理环境划分:又可分为公园露营地、山地露营地、滨水露营地、森林露营地、海滨露营地、草原露营地、沙漠露营地、星空露营地、乡野露营地等。例如,云南昆明中国兵器房车温泉露营地、四川甘孜318新都桥汽车高原露营地、海口假日海滩露营地、内蒙阿拉善古乌日斯草原房车露营地等等。

三是按露营(住宿)载体划分:可分为帐篷露营地、房车露营地、酒店露营地(露营酒店)、树屋露营地等。其中,露营酒店和树屋露营地通常又被称之为轻奢型和精致型露营。例如,诺尔丹营地建在甘南地区海拔3200米的桑科草原,曾位列康泰纳什《Traveller》中国酒店热榜,也曾入选美国《国家地理》杂志世界十大最佳野趣营地。

四是按照区位功能划分,也可分为城市型营地、近郊型营地、过境型营地、景区型营地、度假型营地、基地型营地及乡村型营地等。其中,城市露营正日益成为一种流行的休闲方式,为城市居民寻找露营体验提供了捷径。例如,杭州市51Camp首座城市营地,位于西湖区西溪首座,占地面积1000平方米,分为:沙滩区、丛林区、咖啡区、清吧区、露天观影区等特色主题打卡区。

此外,行业监测表明,近年来国内露营市场持续升温,不同层次的游客在选择营地环境和功能时有着各自的偏好。监测数据显示,2021至2022年,超过一半的国内露营游客更倾向于选择草地型和湖畔型露营营地,而仅有大约9%的露营者偏爱沙漠型露营营地。平均而言,每位露营者体验过2至3个不同类型的露营营地。而年轻群体更倾向选择多元素融合露营营地。

露营营地盈利模式及运营策略
作为旅游行业的新兴业态,露营营地经营者是如何盈利的呢?好的露营地又是如何进行市场运营的呢?下面将与您一同探讨这些问题。
据中国旅游车船协会发布的《中国自驾车、旅居车与露营旅游发展报告(2022-2023)》披露,我国自驾车旅居车营地侧重提供“住宿、餐饮”等服务,而帐篷露营地则更注重多元化体验和服务项目的平衡发展。从营业收入结构来看,主要包括以下九种盈利模式:营地门票及露营位出租、住宿服务、餐饮服务、休闲体验活动、特色商品零售、跨界合作项目以及其他服务收入。
从门票及营位出租收入来看,自驾车旅居车营地占比8.4%,帐篷等露营地收入占23.6%,表明帐篷等露营地更依赖于门票及营位出收入。与营地住宿收入相比,自驾车旅居车营地占42.5%高于露营地的营收占比20.7%,说明自驾车旅居车营地更侧重于住宿服务部分的营收。在餐饮收入方面,自驾车旅居车营地(23.6%)和露营地(20.5%)的比例相近,两者在餐饮方面的收入占比相当。

数据分析结果可见,自驾车旅居车营地和帐篷等露营地盈利并不像我们想象的那样可观。在涉及到盈利的九个领域中,两大营地主要依靠住宿、餐饮和营位出租这三个方面的经营收入来支持。具体而言,帐篷露营地的营业收占总营业收入的比例达到了65.5%,而自驾车旅居车营地更是高达74%。显然,这种传统的复合盈利模式已经不能保证露营经济的稳定与可持续发展。
为解决露营地市场面临的季节性强、经营收入弹性弱、淡季成本支出高等问题,各地积极寻找新的经营模式和创新路径,如创新的“露营+”模式、构建综合体的露营微度假场所,以及将露营与文旅业态相结合等。这样的叠加探索不仅催生了多样化运营策略,同时也极大地扩展了露营场景消费潜力,为露营地旅游产业的转型升级提供了更多的可能性。
一是“营地+景区”巧让客流为留客。对露营地而言,依托景区建设营地可分流景区客流,对客户群体的精准营销;对景区来说,营地不仅可起到分流游客的作用,还能有效留住过夜游客,实现增收盈利目标。目前,“营地+景区”由两个阶段构成,即1.0和2.0阶段。前者辅之基础的帐篷营地,接收散客与小团体;后者除了原有的景区资源外,更注重服务体验和活动体验,将营地打造成为度假区和景区的特色品牌。

二是“营地+体育”旅体融出高效益。“营地+户外运动”作为自驾车旅居车营地发展方向,近年来已经成为“营地+”最成熟的跨界模式。通过引入户外运动活动和体育赛事项目,不仅能够形成较高辨识度的营地品牌,还能带动其周边产品成为主要消费热点,为营地带来可观的盈利增长点。例如,安徽省途居黄山房车露营地通过创新“营地+体育运动+旅游休闲+户外体验+研学教育”等模式,年接待游客约30万人次,实现营业收入约1700万元。

三是“营地+乐园”催生核心吸引力。这种模式实质上是将营地特色露营体验与主题化的乐园游玩体验融为一体,从而创造出营地复合性的核心吸引力。在这里既有乐园“玩”的乐趣,也有营地“宿”的体验,同时还兼顾不同客群的需求。拿珠海横琴星乐度·露营小镇来说,该营地以“露营+”为概念,形成了集特色住宿、奇趣游乐、户外运动、拓展教育、特色美食于一体的微度假目的地。2018年运营以来,累计接待游客超过150万。

四是“营地+农庄”乡村休闲新业态。“营地+农庄”是郊外露营地赋能乡村旅游休闲度假产业的一种创新模式。通过盘活农业农村农事等优势资源,不仅丰富了营地特色体验业态,还实现了农业增值和农民增收。其商业形式主要依托主题农场、休闲庄园、农业基地等载体,拓展农事体验、创意田园、亲子研学等休闲度假产品。例如,上海前小桔创意农场的HES营地,就是一个“学在农场、玩在农场、乐在农场、实践在农场”的特色营地。

除了上述提到的四种主要融合模式之外,还有诸如“营地+主题研学”“营地+演艺”“露营+剧本杀”“露营+飞盘”“露营+音乐节”等N种融合玩法不断涌现。未来随着不断创新和融合发展,“营地+”的组合将会变得更加丰富多元,为露营旅游增添更多时尚新元素。
结语
从小众爱好变为旅游业的“新宠”,我国露营经济经历了从“野蛮生长”到规范化发展的过程。当前,露营行业正处在市场起伏期和可持续发展的关键期,传统的运营模式和盈利痛点逐渐浮现出来。为此,在破解同质化、碎片化和单一化等问题的同时,需要进一步增强服务设施和产业链赋能的力度,多措并举提升露营产品品质,推动露营地向多元化、精致化和品牌化方向转型升级,助力露营经济从一时的“网红”走向长期的繁荣。